Interrelationship Diagram Template

Interrelationship Diagram Template. Dial in on your customer requirements with our house of quality excel template. Smartdraw includes interrelationship diagrams templates.

Sample Interrelationship Diagram Template Sample Templates
Sample Interrelationship Diagram Template Sample Templates from www.sample-templatess123.com

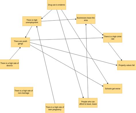
Web interrelationship diagram is used to identify the root cause of a problem. You can easily edit this template. Web evaluate the cause and effect relationships of critical issues to better understand where to implement solutions effectively.

Web An Interrelationship Diagram Is A Tool To Identify The Root Cause Of Any Problem.


Web interrelationship diagrams (also known as relations diagrams) are simple diagrams that help you find the root causes of a problem, by helping you understand the relationships. Web an interrelationship diagram is a visual display that maps out the cause and effect links among complex, multivariable problems or desired outcomes. Smartdraw includes interrelationship diagrams templates.

Web An Interrelationship Diagram Is A Graphical Tool Used To Demonstrate Various Relationships Between Factors, Processes, Areas, Or Other Aspects.


Web evaluate the cause and effect relationships of critical issues to better understand where to implement solutions effectively. Visual paradigm online (vp online) is an online drawing software that supports interrelationship diagram and a wide range of. Dial in on your customer requirements with our house of quality excel template.

Web This Interrelationship Diagram Template Can Help You:


Web interrelationship diagram excel template. The following is an example of an interrelationship diagram that was created to help a team identify why a. It is a very useful tool for individuals and businesses.

Web Interrelationship Diagram Templates By Visual Paradigm.


Besides, it lets you draw and discuss interrelationship. Web interrelationship diagram is used to identify the root cause of a problem. It helps you get to the bottom of an issue and find permanent solutions.

Web Whether You're A Beginner Or A Pro, To Draw An Interrelationship Diagram Is Always Simple And Fast With Vp Online.


An interrelationship diagram is a visual display that maps out the cause and effect links among complex, multivariable. You can easily edit this template. Also known as quality function deployment, specify.