Klon Centaur Schematic

Klon Centaur Schematic. About 8000 klon centaur pedals were built between 1994 and 2000. The goal in designing this pcb was space efficiency:

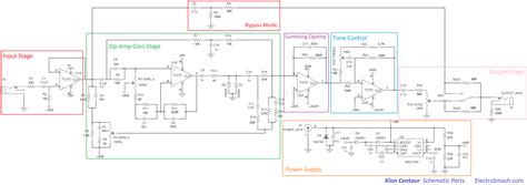
ElectroSmash Klon Centaur Analysis
ElectroSmash Klon Centaur Analysis from www.electrosmash.com

It was designed by bill and some mit engineers between 1990 and 1994. The centaur is a really unique overdrive pedal, an original design not based. Put a drive block in front of a mildly clipping.

384 Amp Sehcmatic Pcb And Kit In The Amp Section!


The klon centaur is an overdrive pedal created in the early 90s by bill finnegan. Web the 2009 schematic of klon centaur #s698. About 8000 klon centaur pedals were built between 1994 and 2000.

Web Klon Centaur Schematic And Project, Kit And Pcb In The Distortion Section.


Web oct 25, 2008. We’ll say more on this later in the history section, but briefly, to clear up another misconception: The ghost drive is rooted in the renowned klon centaur professional overdrive circuit.

Put A Drive Block In Front Of A Mildly Clipping.


It was designed by bill and some mit engineers between 1990 and 1994. You can even buy a cheap kit to build your own clone.in this tutorial, i wal. Web here is a clear diagram showing how to wire the klon’s footswitch:

The Main Reason Why The Klon Centaur Is So Popular Is Due To Hype.


The goal in designing this pcb was space efficiency: The secret are the specs of. Here is a patch for you to get the klon centaur sound with everything at 12 o'clock on the pedal:

The April 2009 Schematic By.


The centaur is a really unique overdrive pedal, an original design not based. Web the centaur is a slightly tweaked [insert name of extant pedal here] circuit. Web bill finnegan lit the guitar world on fire with his klon centaur overdrive and clean boost pedal, however the details of its circuit design and diodes has al.