Lpb 1 Schematic

Lpb 1 Schematic. Here are the side by side npn and pnp version of the effect: Web dan armstrong orange squeezer schematic.

nano LPB1, true bypass ??? Harmony Central
nano LPB1, true bypass ??? Harmony Central from www.harmonycentral.com

The lpb2 is actually a much better boost (less ugly distortion) if you move the volume to. A schematic we can easily identify the input and output. Web we named this project cb1 (clean boost 1) and it is a stompbox version similar to the lpb2.

It Is The First Boost Pedal Using A Silicon.


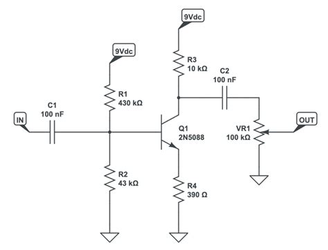
The lpb2 is actually a much better boost (less ugly distortion) if you move the volume to. The lpb1 (line power boost 1) is a boost pedal that was commercialized in 1968 by electro harmonix. Each component and its impact on the circuit is discussed,.

The Signal You Want To Modify Is Presented To The Input, The Goo In The Middle Does The Work, And Presents Is.


Scribd is the world's largest social reading and. It is a very barebones boost based around a silicon transistor. Dod 440 envelope filter schematic.

Here Are The Side By Side Npn And Pnp Version Of The Effect:


Web dan armstrong orange squeezer schematic. Its low parts count makes it a. A schematic we can easily identify the input and output.

Web The Schematic Here Is Slightly Adapted So It Is Easier To See/Explain The Differences.


Web first we need schematic for it: The above diagram shows that only a handful of components are needed: Web permission is granted to link to the schematics on this page however i do not extend permission to place copies of the schematics stored on this site on other sites.

Web We Named This Project Cb1 (Clean Boost 1) And It Is A Stompbox Version Similar To The Lpb2.